Hopp til innhold
Meny
Jobb hos oss
Min side
English
Aktører
Flysikkerhet
Flyselskap
Flyplass
Flymedisin
Flysikring
Luftfartshinder
HMS i luftfarten
Security
Utdanning
Luftdyktighet
Internasjonal testarena
Internasjonalt samarbeid
Regelverk
Skjema
Norges luftfartøyregister
Informasjonssikkerhet
Aktører
Passasjer
Passasjerrettigheter
Passasjerer med særskilte behov
Bagasjereglar
#flymodus
Passasjer i småfly
Opplevelsesflyging
Passasjer
Drone
Droneregler
Sikkerhetsinformasjon om droner
Droneveiledere
Registrering og søknader
Lover og forskrifter
Sikker integrering av droner (SID) 2025
Produktkrav for droner
Tilsyn med droneoperatører
Oversikt over droneoperatører
Ofte stilte spørsmål
Drone
Privatfly og luftsport
Sertifikat og rettigheter
Spørsmål og svar om Declared Training Organisation (DTO) for motorfly og helikopter
Bruk av fly, helikopter og ballong
Tips og råd for sikker flyging
Meld deg på sikkerhetsbrev til privatflygere
Good Aviation Practice
VFR-guide Norway
Runway incursion
Luftdyktighet og vedlikehold av luftfartøy
Bestilling av fartøymapper
Attest for vedlikehold på elektriske fly
Luftsport
Privatfly og luftsport
Romfart
Romfart
Romfart
Om oss
Om Luftfartstilsynet
Luftfartskonferansen
Flysikkerhet
Sikkerhetsformidling
Avdelinger
Ledelsen
Medier
Reaksjonspolicy
Jobb hos oss
Kontakt oss
Fakturainformasjon
Postjournal – eInnsyn
Personvern
Melde fra
Saksbehandling
Årsrapporter
Om oss
Jobb hos oss
Min side
English
Du er her:
Luftfartstilsynet
Om oss
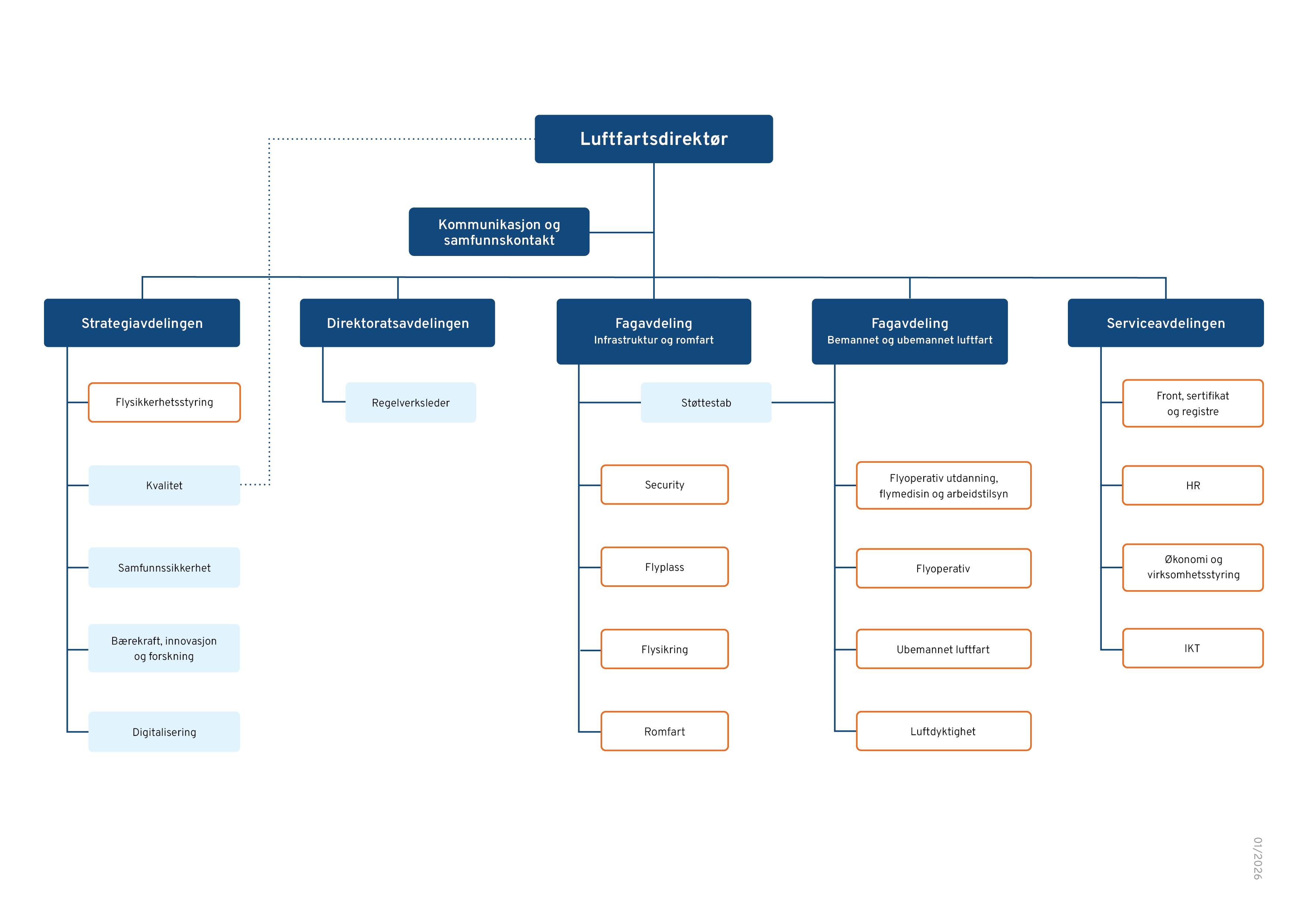
Organisasjonskart
Organisasjonskart
Åpne som JPG
Luftfartstilsynets organisasjonskart